2021年10月16日 星期六

康軒四上第五課〈海倫.凱勒的奇蹟〉MAPS教學省思紀錄~[奇蹟締造者]觀後感

 十全國小李笙帆老師

[名人寫真]單元的第二課,帶領學生認識海倫.凱勒故事

原來有許多學生不認識海倫.凱勒呀!

👀三層次提問重點:

1.暖身題:  (1)海倫.凱勒所創造出來的[奇蹟]指的是什麼?

                  (2)名人傳記的文章結構是什麼?  有依照時間順序嗎?

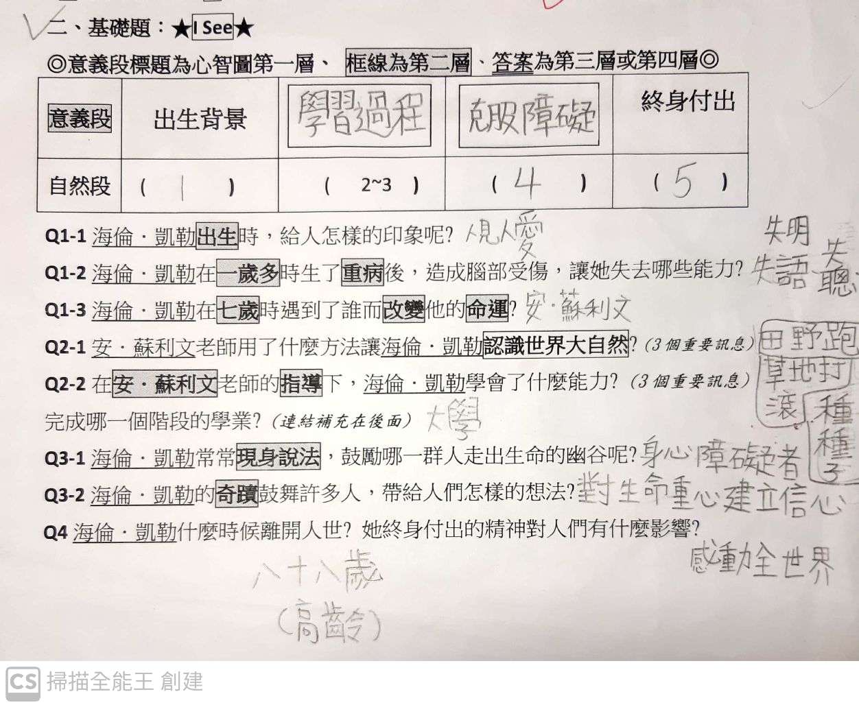
2. 基礎題:  (1)如何切分意義段,各意義段的主題是什麼呢?

                   (2) 可以找出各自然段的重要訊息嗎?

                   (3)是否能依照基礎題的提示完成個人心智圖呢?

3.挑戰題:  《奇蹟製造者──海倫•凱勒》觀後想






💓暖身題~連結經驗、預測策略、文章結構

觀看影片連結課名猜測文章內容

大部分的學生可以猜到本課是在描寫失明、失聰的海倫凱勒

克服障礙取去努力學習,締造奇蹟。




  💓基礎題~意義段、提取訊息、摘要大意

切分意義段時,大家的段落都是一致的

但是第二個意義段有不同的想法,有[克服障礙]、[學習障礙]、[努力過程]和[完成學業]四個標題。

經過討論,大家認為把[努力過程]改成[學習過程]較好,[克服障礙]也可以接受。











在基礎題的問答中,我會依照題目的難易度,隨機抽取各組

同身分(教練、隊長、明星、老闆、黑馬)的學生回答。

學生摘要的關鍵詞可能有些微不同,只要能掌握重點,都可以接受。















💓挑戰題~[奇蹟締造者──海倫•凱勒]觀後感

這部經典的影片是一定要看的

因為我們無法從文章中體會到[盲、聾、啞]的痛苦

透過應片,我們可以了解海倫凱勒學習的艱辛,

以及安蘇莉文老師的耐心與愛心。

在影片的最後,海倫凱勒終於說出第一個字[water]

還有學生感動得哭出來了。
































👌後記

在學校觀看影片不容易

要抽出綜合活動或是彈性的時間

但是看完影片後,學生才能真正有感

還有學生回家告訴家長,再與老師分享的呢!

沒有留言:

張貼留言

歡迎您進來[笙情語文課],可以留言與我分享您的心得或收穫喔!

康軒三上第七課[淡水小鎮]科技融入教學分享

  高雄市十全國小李笙帆老師 ✋學生才 剛升上三年級 ,才剛學會打字(很不流利~) 真的能 搜尋資料 嗎? 真的能將搜尋的資料 上傳到padlet 嗎? 真的能完成[ 家鄉詩仿寫 ]嗎? 真的能運用 CANVA 完成 家鄉詩文創宣傳海報 嗎?..... 👀進行課程之前, 我也沒...