高雄市十全國小李笙帆老師
〈追風車隊〉是一篇記敘文,敘述作者一家人加入車隊,假日出遊前往百花谷。作者將途中的所見所聞所感,活靈活現的表述出來。希望讀者體會和家人、朋友間一起做有興趣相同的休閒活動—騎單車出遊,會讓彼此有更多的話題和互動,可以維繫家人感情,也能鞏固朋友間的友誼,同時在輕鬆愉快的氣氛下,體會出生活中的好滋味。
在這一課,暖身題強調連結自身騎腳踏車的經驗感受;基礎題著重內容理解及提取重要訊息;挑戰題練習從文章中找支持的理由、觀點探究以及串詞成句。
對中年級的學生而言,學習識字策略是很重要的。我會用一節課教課文生字,用到的策略是隨文識詞、組字規則、部件辨識(拓展形近字,例如本課生字是飽,可延伸泡、炮、袍,加上不同的部首,變成不同意思的形近字,很容易辨認的),以及拓展詞彙(生活常見語彙、四字語詞或成語)。
上課之前,先讓各組學生上臺寫自己查詢到的語詞,四字語詞或成語可加兩分,其他語詞加一分。開始上課時,我會先問: 「這一課有16個生字,但不是每一個字都是生字喔! 你在之前就已經知道的是那些字呢?」學生這時會此起彼落的說認識哪幾個字,或是哪個字在哪一課就已經學過了.......,學生發表過後,黑板上的生字似乎變得更熟悉、更簡單了。習作裡的補充詞彙及延伸成語,都在這堂課進行。
第二題猜測本課內容,好多學生從暖身題第一題就發現是和騎腳踏車有關,因為老師有問會不會騎腳踏車的事情;也有學生是從「追風」發現主題的。第三題是回想學習經驗,寫出「敘事六要素」,只要提示一下,就都想起來了。
暖身題在早自修完成,不花很多時間的。
這個學期開始,讓學生將基礎題的答案在課本上框起來,這樣的好處有兩個: 一是節省書寫的時間,二是讓學生漸漸學會圈關鍵詞的能力。
討論寫作結構時沒有問題,就是常見的「起因_經過-結果」通則;小組討論意義段時就有不同想法和意見了,經過段的標題有「假日出遊」、「去百花谷」,經過全班再一起討論後,覺得「去百花谷」比較好,因為經過段(2~3段)是描述作者一行人要去百花谷路上的所見所聞。
基礎題提問確認答案後,學生繪製心智圖,無法完成的學生要自己利用下課時間或回家完成。仍以口說大意為主,能力好的學生自行習寫大意。
整體來說,下標題的準確度提升,提取訊息的能力也提升。程度較不好的學生無法下標題,也無法提取關鍵詞回答,會回答整句話,但相信老師再多指導幾次,以及同儕鷹架之下,能夠進步的。
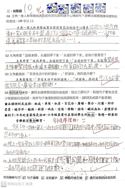
這個學生有將老師提示的心智圖「層次」寫下來。這是我們班第一次練習串詞成句,要至少用本課學習到的兩個語詞(成語),造一個句子。在學校小組討論後,回家自己練習。討論時,有一個小組已經能串詞成文,驚豔全場,相信會激勵學生的學習。
串詞成文的小組(用追逐、組成兩個語詞造句子)
挑戰題作業收回來後,老師發現大部分的學生都是寫在學校討論的類似句子,有少部分的學生可以自己練習造句,滿好的。我想: 不管寫得如何,有開始就有進步喔!得到10分的學生可以得到午休自由時間的獎勵喔!
這位學生找到了自己寫作的樂趣,學習單的位置都不夠寫了呢!



























































